
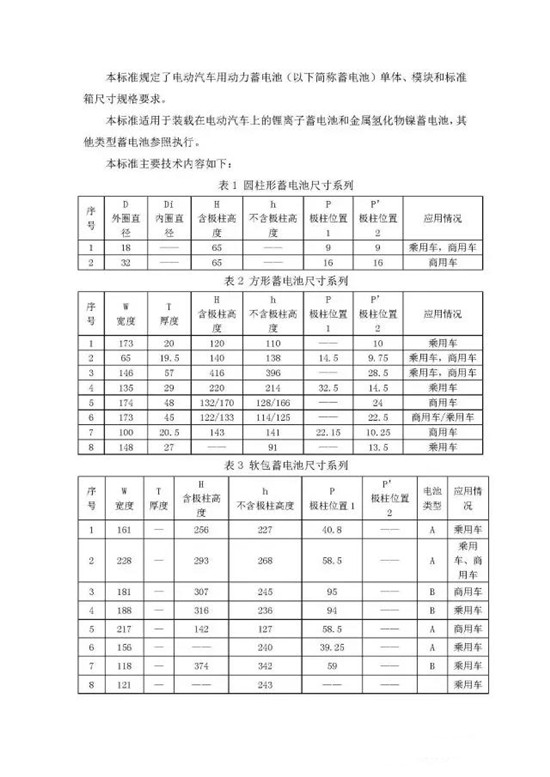
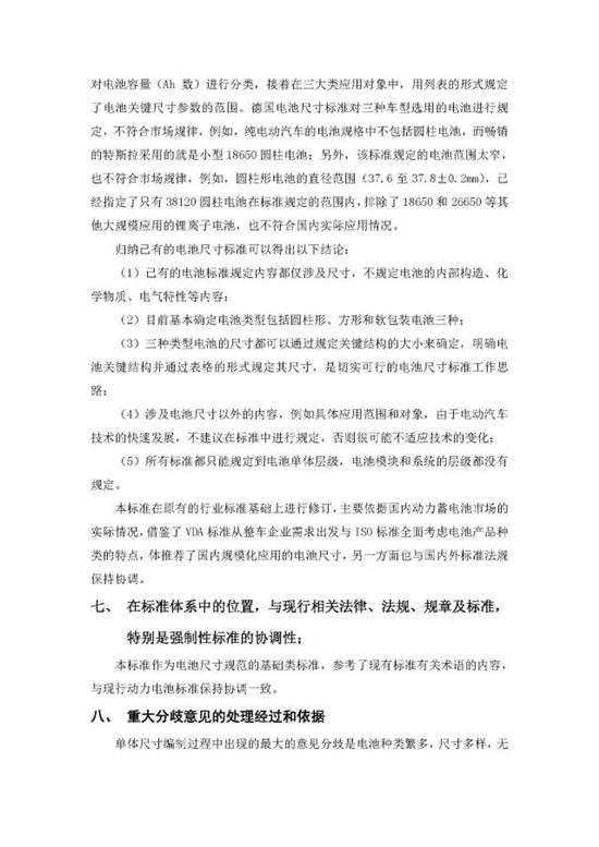
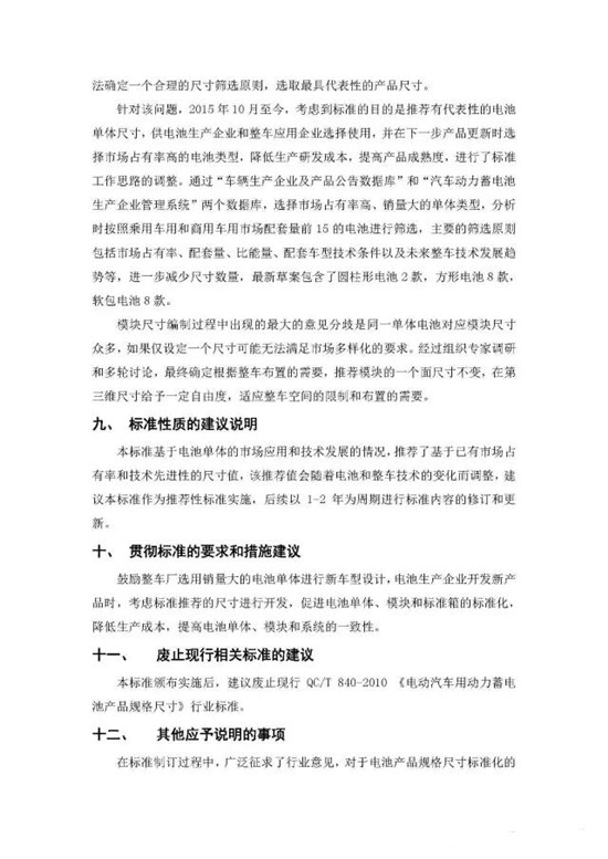
今日,全国汽车标准化委员会在官方网站公布了由电动车辆分标委组织修订的汽车推荐性国家标准《电动汽车用动力蓄电池产品规格尺寸》征求意见稿。
根据意见稿,在车用动力动力蓄电池行业规范逐步被完善的条件下,有关电动车辆动力电池的规格、尺寸标准被再度提出。
对于近来受骗补风波影响的新能源汽车行业而言,该标准虽然只是推荐性国家标准,但却起到了对动力电池安装尺寸等信息严格规范,避免多装电池的作用。

相关标准出台后,会联同《汽车动力蓄电池行业规范条件》所涉及的相关目录,对动力电池行业企业展开严格规范,通过不断的产业引导和标准建设,尽可能规避电动汽车动力电池的安全和寿命难题
征求意见稿及编制说明截图如下:























扩展阅读:《工信部正制定多个动力电池指导性文件 技术路线图近期将发布》
9月6日,在电池产业联盟主办的“动力·储能电池前沿技术和应用”论坛上,记者从工信部装备工业司汽车处处长陈春梅处获悉,目前工信部正在加快起草和编制《促进汽车动力电池产业发展的指导意见》(下称《指导意见》),有望在年内公布。
作为新能源汽车的心脏,动力电池受到高度重视。
9月6日,在电池产业联盟主办的“动力·储能电池前沿技术和应用”论坛上,记者从工信部装备工业司汽车处处长陈春梅处获悉,目前工信部正在加快起草和编制《促进汽车动力电池产业发展的指导意见》(下称《指导意见》),有望在年内公布。
同时,已经进入最后打磨阶段的动力电池技术路线图也有望在近两月发布。
推动新体系电池产业化
陈春梅表示,《指导意见》明确了动力电池产业2020年到2025年的主要发展目标,也提出了促进产业发展的重点任务和保障措施。
“2020年的目标现在已经很明确了,2025的目标是:要进一步加快研发和生产新体系的电池,推动新体系电池的产业化。”陈春梅说。
此前6月30日,国家动力电池创新中心在京成立。工信部副部长辛国斌在成立大会上表示,动力电池2020年的目标是,电池单体比能量达到每公斤350瓦时,成本降至每瓦时0.6元。
而国家动力电池创新中心在建设方案建议书中又进一步提出,2020年前后,新能源汽车将不依赖政府财政补贴,或大幅度降低财政补贴,实现普及应用,纯电动汽车续航里程将达到400km、整车售价不变——动力电池系统比能量需要提升至
250Wh/kg、成本需要下降至1.0元/Wh。
陈春梅介绍,《指导意见》将会在加快国家动力电池创新中心建设、加强锂电池的升级和新体系电池的研发、推动产业链的协同发展、加强产品安全的质量检查、完善管理业务体系等方面制定进一步的任务与措施。
除《指导意见》,陈春梅透露,动力电池的技术路线图现在已经在做最后的文件打磨工作,并有望在近两个月发布。
以锂离子电池为主要技术方向,动力电池存在着磷酸铁锂和三元锂电池的技术路线之分。我国动力电池产业以磷酸铁锂体系为主,日韩美等国则以三元材料为主。目前前者在能量、高低温特性、经济性上明显低于国外采用三元材料动力电池的水平。
中国工程院副院长、中国金属学会副理事长干勇认为,未来必须发展三元材料,而且必须要有新的突破,但是磷酸铁锂也不放弃,未来磷酸铁锂的方向是在磷酸铁锰锂和石墨烯磷酸铁锂材料,后者照样可以提高比容量,过滤到最后性能可能差不多,要进一步比较成本。
辛国斌则表示,各种技术路线不是对立的,而是针对不同的客户需求,作出的不同的市场定位。中国新能源汽车有公交车、私家车、出租车、物流车等不同类别,对其续航里程、动力性能、成本的要求也有很大差异,应以细分市场的需求为导向探索适用的产品。
推多项政策突破产业瓶颈
2015年全球新能源汽车产量约54.9万辆,中国以37.9万辆位居第一,同比几乎增长了4倍,据国联汽车动力电池研究院预测,2020年,我国新能源汽车产能将达到200万辆,动力电池需求量将达到1000亿Wh,新增建设投资达到1000亿元以上;2025年新能源汽车产能将达到300万辆,动力电池产业潜力无穷。
不过,中国的动力电池产业目前仍面临着诸多问题:整个行业小散乱的情况非常严重,存在盲目投资和重复建设的情况,产品关键零部件缺乏稳定性,产品质量等问题也日益凸显,蓄电实施管理系统和集成能力也比较弱。
据干勇介绍,目前中国的动力电池企业有上千家,具备100万千瓦电池生产能力的企业只有十家左右,中国最大的企业比亚迪市场占有率也只有百分之十四左右。由于没有特大企业,创新资源非常分散,大多数企业的经济规模、盈利能力、研发队伍、研发能力、研发体系与日本、韩国企业相差甚远。
针对这一行业现状,2015年工信部发布了《汽车动力蓄电池行业规范条件》,并公布了符合要求的多批企业。陈春梅表示,工信部会对《规范条件》做进一步的修订完善,加强对产品规模、研发能力、产品一致性等方面的要求,也会加强对应用类企业的监督监管。
而针对动力电池安全和可靠性不强的问题,陈春梅透露,工信部正在加快制定动力电池的产品性能、可靠性、循环寿命、回收利用、编码、规格尺寸等一系列的标准,安全性上的标准将有进一步的修订和加严,对于目前已投放在市场上的产品将有进一步的规范。
动力电池的另一个瓶颈是,产业发展的协同机制没有形成。动力电池、电池系统和电动汽车产业在技术路线、产品要求、质量体系、电池回收等方面缺乏统一的认识,没有建立技术链、产业链各环节之间协同发展的机制。
陈春梅介绍,正在加快出台动力电池回收再利用的实施办法,会明确各方的责任,提出生产者责任延伸制度。另外会加强动力电池产品资源管理系统建设,现在正在制定新能源电池回收利用的试点方案,下一步将组织开展在一些重点的地区、一些可以回收利用的领域,做一些试点工作。

- 最新评论
- 我的评论