近期,海南省市场监督管理局发布征求《锂电池回收综合利用企业管理规范》《锂电池回收综合利用全链条一体化(IEIC)设计指南》2项地方标准意见的通知。
《锂电池回收综合利用企业管理规范》提及,相关企业每年用于研发及工艺改进的费用,应不低于废旧动力电池综合利用业务收入的3%。应对锂电池的编码信息进行追溯,不应开展废旧锂电池的梯次利用。


资质条件和技术条件方面,要求再生利用企业年回收处理动力蓄电池能力应不低于20000t。再生利用中,镍、钴、锰的综合回收率应不低于98%。
场地方面,要求相关企业设立专门的废旧动力电池贮存场地,配备红外热成像监控预警、烟雾自动报警等安全防护设施,并安排专职安全管理人员定期巡查。还应配置由耐高温、阻燃、隔热、防护装置,用于在废旧动力电池热失控时,抑制火焰蔓延、阻隔高温辐射。
同时还提出热带气候适应性要求,包括高温高湿环境适应性要求和极端天气应急响应要求。
《锂电池回收综合利用全链条一体化(IEIC)设计指南》,则规定了锂电池回收全链条一体化设计的基本原则、循环产业链、可循环利用资源种类、循环利用途径。
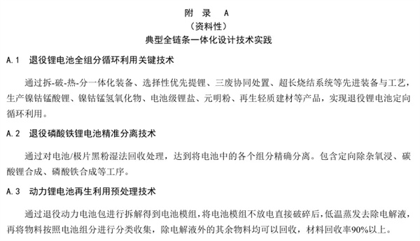
其中,典型定向循环利用技术实践,列举了退役锂电池全组分循环利用关键技术、退役磷酸铁锂电池精准分离技术、动力锂电池再生利用预处理技术。这也为相关企业技术实践与升级,指明了主流发展方向。

海南省此举,直击锂电池回收行业当前存在的渠道不畅、操作失范、隐患突出等痛点,可以倒逼相关企业淘汰落后产能,聚焦技术攻坚,提升资源利用效率,有望促进行业从粗放处置,向精细化循环转型。

- 最新评论
- 我的评论