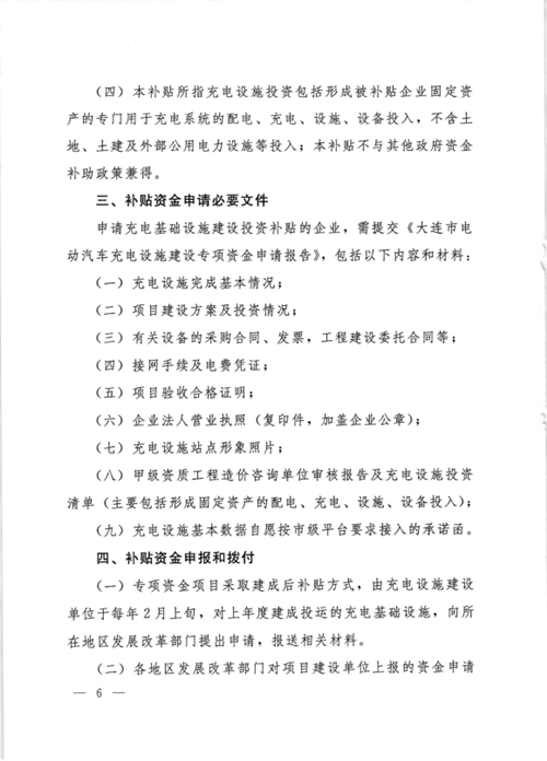
《大连市鼓励电动汽车充电基础设施发展专项资金管理办法》的通知印发
大连市发展和改革委员会批复了关于印发《大连市鼓励电动汽车充电基础设施发展专项资金管理办法》的通知,具体内容如下:

大发改能源字〔2018〕161号
各区市县人民政府,各先导区管委会,市政府各有关部门,各有关企业:
为鼓励大连市电动汽车充电基础设施建设,促进电动汽车应用和产业发展,充分发挥中央财政奖励资金激励与支持作用,确保新能源汽车充电基础设施财政补助资金的申请、审核(审批)和发放规范有序,根据《国务院办公厅关于加快新能源汽车推广应用的指导意见》(国办发〔2014〕35号)、《国务院办公厅关于加快电动汽车充电基础设施建设的指导意见》(国办发〔2015〕73号)精神,按照《关于下达节能减排补助资金用于2015年新能源汽车第二批补助资金清算和基础设施奖励的通知》(财建〔2016〕986号)要求,结合我市实际,制定本办法。现予以印发,请遵照执行。
大连市发展和改革委员会
大连市经济和信息化委员会
大连市科学技术局
大连市财政局
2018年4月9日








相关阅读:

验证码:
- 最新评论
- 我的评论