
任何一种新的电池材料的开发通常经过实验室研发、小试、中试以及规模放大和商业化应用五个阶段。其中实验室研发阶段是对材料性能测试、验证以及价值判断的必要阶段。因为实验室的测量数据除了具有重要的科研价值外,还有助于在早期开发阶段判断某些材料及电池体系是否具有实际应用价值及商业开发价值。实验室扣式电池除了用于对现有材料的性能进行检测之外,还用于对新材料、新工艺产品进行初步的电化学性能测试与评价,正确的组装扣式电池对该材料的开发与制备、全电池设计与应用有着重要意义。
极片的制备
材料的选择、称量
实验室用的正负极材料往往是采购来的,当然也可以通过实验自行制备。正负极活性材料一般为粉末材料,颗粒尺寸应不宜过大以便于均匀涂布,同时避免由于颗粒较大导致测试结果受到材料动力学性质的限制以及造成的极片不均匀性问题。用于实验室研究的正负极材料一般最大颗粒直径(Dmax)不超过50μm,工业应用的锂电材料的Dmax一般小于30μm。大颗粒、团聚体或者纳米级别的材料,往往经过过筛或者研磨处理。锂电池常用导电剂为碳基导电剂,包括乙炔黑(AB)、导电炭黑、Super P、350G等导电材料。常用黏结剂体系包括聚偏氟乙烯-油性体系[即poly(vinylidene fluoride),PVDF体系]以及聚四氟乙烯-水性体系[即poly(fluortetraethylene),一般为乳液,简称PTFE 体系],SBR(丁苯橡胶)乳液等。油系溶剂常采用NMP(N-甲基吡咯烷酮)等。
实验室制备极片时,混料比例和步骤依据测试材料及混料工艺的不同而有差别。如常见的石墨负极极片中,CMC(羧甲基纤维素钠)的含量一般低于10%,SBR的含量一般低于10%,导电添加剂的含量一般低于10%(高倍率电池除外)。而在硅基负极材料中,考虑到硅基负极材料的导电性较差,因此需增加极片中的黏结剂含量和改变导电添加剂的种类,有些人将CMC的比例调整为20%,SBR 的比例调整为20%,导电添加剂中加入CNT(碳纳米管);对于高功率电池极片研发测试时,往往增加导电剂的含量,比例可调整为20%左右。高比例黏结剂和导电添加剂是为了充分展示正负极活性材料的电化学特性,而实际锂离子电池中电极极片的黏结剂质量比往往在2%左右,导电添加剂比例往往在1%~2%。
锂离子电池材料的称量精度不应该低于称量质量1%的电子天平,以免引入较大的称量误差。活性材料及导电剂的称量可以直接称量粉体,而黏结剂的称量则是先称量粉体后与一定量的溶剂继续配比制备黏结剂溶液(如PVDF溶于NMP中溶解比例为10%,质量分数),再根据实际加入体积算出其中的黏结剂固体含量。
集流体的选择
锂离子电池极片的正、负极集流体分别为铝箔和铜箔。如果选用单面光滑的箔材,往往在粗糙面上进行涂布,以增加集流体与材料之间的结合力。箔材的厚度要求不严格,但对箔材的面密度均匀性有比较高的要求。硅基负极材料一般选用涂碳铜箔以提高黏附性,降低接触电阻,以增加测试结果的重现性,提高充放电循环性能。
极片涂覆制备工艺
实验室极片制备过程一般分为混料和涂覆两个过程。其中混料工艺包括手工研磨法和机械混浆法,涂覆工艺是手工涂覆和机械涂覆。
进行混料时,依据供料的多少来确定采用手工研磨法或机械混浆法,如活性材料的质量在0.1~5.0g时建议采用手工研磨法,活性材料的质量超过5.0g时,建议采用混料机进行混料。实验室中每次混浆量有限,常采用手工涂覆,当浆料足够时可采用小型涂覆机。整个极片制作过程需要在干燥环境下进行,所用材料、设备都需要保持干燥。

图1 手工混料涂覆流程
图1为手工混料涂覆方法制备极片过程,包括前期材料制备、活性材料和导电剂的称取和研磨、添加黏结剂、浆料研磨、手工涂布极片、极片干燥等过程。机械混浆过程中,则包含材料准备、仪器准备、配置黏结剂浆料、加入导电添加剂、配置浆料、加入电极材料配置浆料,涂布以及极片烘烤等步骤(图2)。值的注意的是需先将黏结剂(如PVDF)加入溶剂NMP中,在50 ℃以下搅拌至PVDF完全溶解,然后根据浆料配制比例再进行进行配比。在混料过程中要将黏在壁上的材料取下并混入浆中,避免因为比例失真而造成计算材料比例时出现偏差。混浆过程时间过短或过长、浆料不匀或过细都会影响到极片整体质量和均匀性,并直接影响材料电化学性能发挥及对其的评价。

图2:机械混料、手工涂覆流程
此外,特别需要注意的是,一般极片的面容量设为2~4mA·h/cm2,最低不建议低于1mA·h/cm2,这样的活性物质负载量与工业应用的更为接近,便于准确对标评价材料的倍率和低温特性。个别情况下,可以超过这一负载量,例如针对厚电极的研究。低于这一面容量制作的极片,一方面,称量误差较大;此外,由于极片薄,动力学性能较好,体积变化较小,电解液相对远远过量,这样有利于测到材料的最高容量,但半电池测到的倍率、循环性有可能会显著高于实际全电池工作条件下的性能,此时的动力学及循环性数据结果并不能和大容量实际电池有较好的对应关系。当然,即便和实际体系的要求有差异,但如果所有材料按照同一极片的制作条件来对比,对于比较材料的性能差异也有一定意义。但不同极片制作条件下的动力学、循环性能数据对比,往往可靠性低,而实验室手工制作的薄极片的一致性往往很难保证。
极片干燥条件、辊压工艺、极片压切与称量和极片的烘烤
极片的干燥一般需要考虑三点,烘烤温度、烘烤时间、烘烤环境,对于NMP 油系的烘烤温度需要100℃以上,在能够烘干的前提下,尽量降低烘烤温度,增加烘烤时间。对于一些容易氧化或者在高温空气中不稳定的材料,需要在惰性气氛烘箱中烘烤。还可以通过直接测量极片水分含量来确定干燥条件。极片的辊压过程中需要将极片压实,压实密度尽量接近工业中极片的压实密度。为了测量材料的动力学极限,可以按研究目的调控压实密度。将制备好的极片,用称量纸上下夹好,放到冲压机上冲出小极片(图3),小极片直径可根据冲压机的冲口模具尺寸进行调整,实验室常采用直径为14mm(对应CR2032 扣式电池)冲口模具。对冲好的小极片进行优劣选择,尽量挑选形貌规则、表面及边缘平整的极片,若极片边缘有毛刺或起料,可采用小毛刷进行轻微处理。冲压制备的小极片数量根据测试要求和涂片面积进行调整,一般用于充放电测试的极片数量不低于5片(建议挑选8片以上完整测试极片)。

图3 手工冲压极片流程
将挑选合格后的小极片移到精度较高的天平(精度不低于0.01mg)进行称量,称好的极片放到待装电池的袋子里,并记录对应数据(图4)。除极片的质量称量之外,在采用厚度仪对极片的厚度进行测量时,多个极片的测量数值误差在3%以内则认为该极片厚度均一性良好,并记录厚度平均值。

图4 冲压后的极片称量及标记
将称好的极片放入真空干燥箱,抽真空至0.1MPa,设定干燥温度和时间,可以采用120 ℃烘烤6 h,这一步骤的目的是进一步去除极片中的水分。启动运行升温后建议标注实验信息(图5),防止其它人误操作。

图5 极片干燥烘烤流程
双面极片处理方法
在实验室测试分析中,还包括对一些工业生产线上制备极片以及从电芯拆解取出极片的电化学性能进行分析评估。上述极片多为双面涂覆极片,因此在组装扣式电池测试之前需将双面极片处理成单面极片(暴露出集流体)。常用的处理方法包括刮刀法、擦拭法以及背面贴胶法。
刮刀法主要采用手术刀对目标极片一侧进行刮划,可直接在手套箱内操作,但该方法较易损伤集流体,且耗时较长,不建议采用。
擦拭法需要采用水作溶剂对负极片一侧进行擦拭,正极片则可采用NMP(N-甲基吡咯烷酮)作溶剂擦拭。擦拭至背面无明显活性材料(目视观测即可)后,用冲压机进行冲片处理,制备成标准尺寸的单面极片。该方法操作简单,但易出现溶剂渗透或气氛渗透,对极片另一侧表面产生影响。另外,该方法难以制备极片边缘处样品,多用于制备极片中心区域样品。
背面贴胶法是中国科学院物理研究所(以下简称物理所)失效分析团队近期发展的一种双面极片处理方法,即采用边缘折叠和背面贴导电胶,将目标极片的背面包裹于集流体和导电胶内部,形成单面极片。该方法操作简便,可以方便地在双面极片上任意部位取样制作单面极片,整个过程可以在手套箱内完成。
单面处理后的目标极片样品需要进行清洗,目的是去除极片表面的锂盐和残余电解液。常采用的方法是将单面极片浸泡于DMC 等溶剂中6~8 h,或用钝头镊子夹起目标极片样品,并利用移液器或滴管吸取DMC,对目标极片含活性物质一侧进行正面冲洗数次,或者两种方法结合使用。清洗后,将极片置于真空舱内,真空干燥去除溶剂。清洗及真空干燥均在手套箱内进行。干燥后的极片可置于平整的模具中以保持极片平整,方便后期扣式电池组装。
扣式电池组装方法
将准备好的极片转移到惰性气氛手套箱内,准备扣式电池组装部件:负极壳、金属锂片、隔膜、垫片、弹簧片、正极壳、电解液,此外还需要压片模具、移液器和绝缘镊子。
组装过程如下图所示:将负极壳平放于绝缘台面,将金属锂片置于负极壳中心,并用压片模具对金属锂片进行平整化处理,然后将隔膜平放于锂片上层,用移液器取适量电解液滴加入隔膜表面。用绝缘镊子将测试极片、垫片、弹簧片和正极壳依次置于隔膜上层,其中测试极片的活性材料一侧需贴近隔膜(图6)。

图6 扣式电池组装流程
进一步,用绝缘镊子将扣式电池负极侧朝上置于扣式电池封口机模具上,可用纸巾垫于电池上方以吸收溢出的电解液,调整压力(一般为800Pa)压制5s完成组装制备扣式电池,用绝缘镊子取出,观察制备外观是否完整(图7)并用纸巾擦拭干净。

图7 扣式电池封装流程
模拟电池的组装过程与扣式电池相似,以中科院物理所的模拟电池组装为例,需准备组装材料包括:模拟电池模具(一个聚四氟乙烯内胆,一个聚四氟乙烯套管,正负极壳和金属导体柱),金属锂片,隔膜,电解液及待测极片。其中待测极片尺寸不能超过聚四氟乙烯内胆尺寸。如下图,将金属锂片、隔膜、聚四氟乙烯内胆依次放入负极壳模具内,然后用移液器滴加一定量电解液,并将待测极片和金属导体柱依次放入内胆中,保证活性材料一侧贴近隔膜。进一步地,将套有聚四氟乙烯套管的正极壳模具安装在负极壳模具上,完成模拟电池的组装。

图 8 模拟电池组装流程图
实验室扣式电池制备中的注意事项
金属锂片、隔膜、电解液的选择和处理
实验室用金属锂片能够提供远远过量的锂源(1mA·h/cm2 相当于5 μm 厚锂箔,实际购买的锂片往往在400~500μm,相当于80~100mA·h/cm2,工业级别的正负极极片单面容量一般在2~4 mA·h/cm2),杂质少且尺寸需大于待测极片,一般可从相关企业或供应商处直接采购惰性气氛保护下的金属锂片,并于惰性气氛保护手套箱内拆解、使用。要求使用锂片纯度不低于99.9%,用于制备扣式半电池时经常采用直径 15~15.8mm(对应极片尺寸为14mm的CR2032扣式电池),厚度0.5~0.8 mm,表面平直、银白色光亮、无油斑、穿孔和撕裂。
隔膜的类型需根据实验要求进行选择,一般为具有纳米孔隙的绝缘膜,吸附电解液后可允许离子双向传输,常采用单层或多层的聚乙烯或聚丙烯隔膜,一般选择采购商业隔膜,并采用冲片机隔膜制备成尺寸规则的圆形,尺寸需大于金属锂片和待测极片以便隔离正负极片,通常与扣式电池壳的内径相同(如CR2032 的使用隔膜直径为15.5~16.5 mm)。实验室中常采用Celgard2400 或Celgard2500 型号的工业用聚丙烯膜。
在组装实验室用扣式锂离子电池时,通常选择LiPF6体系电解液[如磷酸铁锂电池的电解液一般为浓度1mol/L的LiPF6溶液,以EC/DEC 为1∶1(体积比)混合液作为溶剂],并且可根据实验要求进行选择,如选择普通配比电解液、含有某种或多种添加剂的电解液等。扣式电池组装时电解液的使用量通常为过量,如在扣式电池2032中电解液的使用量一般为100~150μL,在模拟电池中电解液的使用量一般为200μL。如需进行长循环测试,可对电解液的量进行适当增加。
制备极片及电池的优劣选择
制备后的极片表面平整,无明显大颗粒物,且在烘烤、常温冷却、转移过程中无明显掉料现象,可初步判断极片制备合格。进一步可通过对极片的质量、厚度、冲片后边缘的掉料程度进行对比,如果极片的质量、厚度相差很大,极片圆片的边缘掉料有好有坏,说明极片制备的并不合格。应选择其中质量、厚度和边缘掉料均一的极片组装电池进行测试。
制备好的扣式电池和模拟电池外壳模具平整无损坏,表面无腐蚀痕迹、无明显漏液现象。采用万用表或电池测试仪对制备电池进行开路电压测试,正极材料半电池开路电压在3 V 以上,负极材料半电池开路电压在2.5~3.5 V 内,表明组装电池无明显短路情况,若开路电压异常则可视为组装电池不合格。在筛选合格的扣式电池正极壳上用记号笔标注必要电池信息。
注意事项
在以金属锂作为负极的扣式半电池中,全电池中的负极材料此时实际上在扣式电池中也是正极。在扣式电池中需保证隔膜的直径>锂片的直径>极片的直径。在用镊子移动整个扣式电池的时候,需要采用绝缘镊子,防止正负极接触短路。为保证后期电化学测试项目及考虑到误差和操作失误,实验室组装同一种材料的扣式电池或模拟电池数量一般不低于5 个。扣式电池和模拟电池制备过程放置锂片步骤,需将锂片边缘光滑面朝隔膜一侧放置,必要时可以用平整的与锂不反应的硬物压平金属锂片的表面,以防止锂片边缘毛刺穿破隔膜导致电池短路。扣式电池和模拟电池各组件在使用前需进行清洗,其中不锈钢部件可分别用去油污清洁剂、丙酮、乙醇、水依次进行超声清洗,在使用去油污清洁剂清洗时可适当提高清洗温度达到去除部件表面油污的目的。聚四氟乙烯部件则使用除丙酮以外的其它几种试剂进行清洗。清洗后的部件需在烘箱中进行烘干处理。模拟电池组装放置极片时,需注意极片易发生移动翻转。使用镊子调整时容易发生极片破损和电解液侧漏,建议使用钝头绝缘镊子处理。

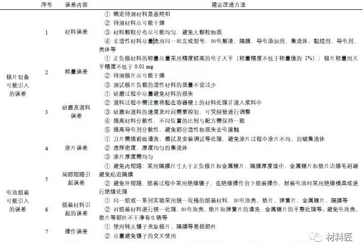
表1 组装过程引起的误差和改进措施

- 最新评论
- 我的评论