
目前,大力发展新能源汽车已成为各国实现节能减排、应对气候变化的共识,很多国家更是将发展新能源汽车上升到国家战略高度。美国、欧洲、日本等国的各大汽车集团均推出各自的发展计划,如大众提出「2025 战略」,预计到 2025 年推出超过 30 款的电动车,销量力争达到 300 万辆。尤其是 2016 年以来,主要汽车强国更是纷纷加大新能源汽车产业的支持力度。
然而,目前电动汽车的规模化应用仍受制于续驶里程、安全性、成本等多项制约,例如针对车辆的续驶里程,若单纯增加电池数量,会造成整车增重,进而造成百公里电耗的明显增加,随之而来的是全生命周期的碳排放提高,整车售价也会水涨船高,因此根本解决策略仍需大幅提升电池的各方面性能。以美国特斯拉推出的 Modle S 电动汽车为例,为了解决「里程焦虑」问题,采用了近 7000个 3.1 Ah 的 18650 型锂离子电池,使其续航里程达到 400 km 以上,但是其电池重量达到 500 kg,汽车的售价高达 7.9 万美元,一定程度上抑制了其在市场中推广。
我国以纯电驱动作为技术路线,车辆所用电池的电量需求更高,对电池的能量密度和安全性提出了更为严苛的要求,因此迫切需要发展高比能、高安全性的动力电池,同时兼顾功率特性、循环寿命和成本等其他性能。
每一次电池性能的显著提升,本质上都是电池材料体系的重大变革。从第一代的镍氢电池和锰酸锂电池,第二代的磷酸铁锂电池,到目前广为采用且预计持续到 2020 年左右的第三代三元电池,其能量密度和成本分别呈现出阶梯式上升和下降的明显趋势。因此,下一代车用电池选用何种电池体系,对于实现 2020 ~ 2025 年的电池目标至关重要。
在目前各种新型电池体系中,固态电池采用全新固态电解质取代当前有机电解液和隔膜,具有高安全性、高体积能量密度,同时与不同新型高比能电极体系(如锂硫体系、金属-空气体系等)具有广泛适配性则可进一步提升其质量能量密度,有望成为下一代动力电池的终极解决方案,引起日本、美国、德国等众多研究机构、初创公司和部分车企的广泛关注。
1 固态电池概述
传统锂离子电池采用有机液体电解液,在过度充电、内部短路等异常的情况下,电池容易发热,造成电解液气胀、自燃甚至爆炸,存在严重的安全隐患。20 世纪 50 年代发展起来的基于固体电解质的全固态锂电池,由于采用固体电解质,不含易燃、易挥发组分,彻底消除电池因漏液引发的电池冒烟、起火等安全隐患,被称为最安全电池体系。
对于能量密度,中、美、日三国政府希望在 2020 年开发出 400~500 Wh/kg 的原型器件,2025~2030 年实现量产。要实现这一目标,目前公认的最有可能的即为金属锂负极的使用,金属锂在传统液态锂离子电池中存在枝晶、粉化、SEI(固态电解质界面膜)不稳定、表面副反应多等诸多技术挑战,而固态电解质与金属锂的兼容性使得使用锂作负极成为可能,从而显著实现能量密度的提升。
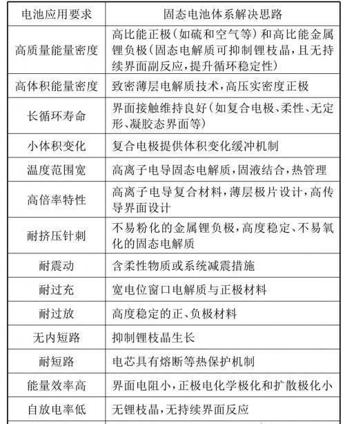
针对车用电池应用的期望要求,基于自身特性,固态电池体系逐一给出可能的解决思路。
电池应用要求与固态电池体系解决思路
2 固态电池核心部件——固态电解质研究进展
对于固态电池,固态电解质是其区别于其他电池体系的核心组成部分,理想的固态电解质应具备:
工作温度区间(特别是常温)保持高的锂离子电导率;
可忽略或者不存在晶界阻抗;
与电极材料的热膨胀系数匹配;
在电池充放电过程中,对正负极电极材料保持良好的化学稳定性,尤其是金属锂或锂合金负极;
电化学宽口宽,分解电压高(> 5.5V vs. Li/Li+);
不易吸湿,价格低廉,制备工艺简单;
环境友好。
以下将从目前重点研究的不同类型固态电解质的组成、基本特性、技术现状、存在问题和改性策略等方面进行具体论述。
2.1 聚合物固态电解质
聚合物固态电解质是由有机聚合物和锂盐构成的一类锂离子导体,具有质量轻、易成膜、粘弹性好等特性。应用在锂离子电池中,可获得在宽工作温度范围内的高比能量、大功率、长循环寿命的电池,并且可将电池制备成各种形状,充分利用电化学器件的有效空间。聚合物锂离子电池在组装、使用和运输的过程中,可以承受挤压、碰撞和电池内部的温度和外形变化。
此外,聚合物电解质除了自身传输锂离子的功能,还能充当隔膜,隔离正负电极,在电池充放电过程中补偿电极材料的体积变化,保持电极和电解质的紧密接触。聚合物电解质还可在一定程度上抑制锂枝晶的生长,降低电解质和电极材料之间的反应活性,提高电池的安全性。聚合物电解质还有利于电池进行卷对卷地大规模生产,从而有望降低生产成本。目前商业化的聚合物锂离子电池已逐渐应用于手机、笔记本电脑、移动充电电源等电子设备领域。
固态聚合物电池可近似看作是将盐直接溶于聚合物中形成的固态溶液体系,其主要性能由聚合物、锂盐和各种添加剂共同决定。对于锂盐的选择实际上就是对阴离子的选择,在非质子、低介电常数的聚合物溶剂中,阴离子的电荷密度和碱性等性质对聚合物电解质的形成起到重要作用。
聚合物电解质的形成能力取决于对阳离子的溶剂化作用能和盐晶格能的相对大小,晶格能越大,与聚合物形成聚合物电解质的能力就越弱。锂盐晶格能的上限一般认为是 850J/mol,不同的锂盐,晶格能大小不同,常见锂盐晶格能排序:F->Cl->Br->I->SCN->ClO4-~CF3SO3->BF4-~6AsF6-。除了晶格能和阴离子的电荷密度分布以外,锂盐的解离常数也会产生一定的影响。
PEO 是一种典型的高分子电解质,它由-CH2CH2O-和-CH2CH2CH2O-单元构成,醚氧原子在 PEO 的最佳分布使得它可与多种锂盐形成复合物,PEO 基聚合物电解质因而也得到了广泛的研究和应用。对于无机添加物,具有化学惰性的、高比表面的无机填料可以改善聚合物电解质的热稳定性,抑制电极界面上钝化层的形成,提供电解质的电导率和阳离子迁移数等,常用的无机添加剂有 SiO2、Al2O3、MgO、ZrO2、TiO2、LiTaO3、Li3N、LiAlO2 等。
目前聚合物电解质相比液体电解质在安全性上有明显提升,但是仍需进一步提高电解质的锂离子电导率,维持聚合物的力学稳定性以及化学稳定性。
2.2 无机固态电解质
无机固体电解质发挥自己单一离子传导和高稳定性的优势,用于全固态锂离子电池中,具有热稳定性高、不易燃烧爆炸、环境友好、循环稳定性高、抗冲击能力强等优势,得到了广泛的关注,同时有望应用在锂硫电池、锂空气电池等新型锂离子电池上,是未来电解质发展的主要方向。
按照物质结构进行划分,无机固态电解质可以分为晶态和非晶态(玻璃态)两大类,每一类按照元素组成的不同又可分为氧化物和硫化物。
2.3 非晶态(玻璃态)无机电解质
玻璃态无机固体电解质具有组份变化宽,离子传导各向同性,界面阻抗相对较低,易于加工成膜,在全固态电池中具有很好的应用前景。按照组成可分为氧化物体系玻璃电解质和硫化物体系玻璃电解质,其中氧化物玻璃电解质的电化学稳定性和热稳定好,但是离子电导率比较低,硫化物玻璃电解质虽然具有较高的离子电导率,但是电化学稳定性差,制备困难。
氧化物玻璃体系电解质是由网络形成氧化物(如 SiO2、B2O3、P2O5 等)和网络改性物(如 Li2O)组成,网络形成氧化物通过共价键相互连接形成玻璃网络,网络改性氧化物打破网络中的氧桥,使锂离子在其网络间进行迁移。提高氧化物玻璃体系电解质电导率可通过多种途径实现:
首先,可适量增加网络改性物的含量。对于通过适量增加 Li2O 的含量会导致氧化物玻璃电解质电导率的提高,而 Li2O 的含量增加到一定程度,则会导致非氧桥原子数的增加,非氧桥原子可以捕获锂离子,从而降低氧化物玻璃电导率 ,可使用混合网络形成氧化物。采用二元或二元以上的网络形成氧化物,会产生混合网络效应,增加网络中的缺陷结构,改善锂离子传导通道中的传输瓶颈,提升锂离子传导。如 Li2O-P2O5-B2O3 三元体系玻璃,当锂离子浓度为 5 mol% 时,电导率为 9 × 10^(-5) S/cm。

- 最新评论
- 我的评论